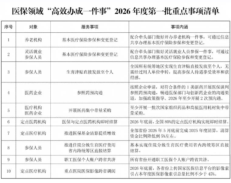
中新网2月10日电据国家医保局网站消息,国家医保局2月10日发布《医保领域“高效办成一件事”2026年度第一批重点事项清单》,其中明确,所有省份开通职工医保个人账户跨省共济。
图自国家医保局网站
此外,清单明确,至少开展一批次国家组织药品和高值医用耗材集中带量采购;2026年底前,全国80%的定点医疗机构实现即时结算;基本实现住院分娩生育医疗费用省内跨统筹区直接结算。
清单还包括生育津贴直接发放至个人、重点医院医保影像跨省调阅等服务事项。
广盛配资提示:文章来自网络,不代表本站观点。
本文评分*
评论内容*
你的昵称*
你的邮箱*